学前教育一系
联系我们
搜索
网站首页
院系简介
师资队伍
教学管理
专业设置
学团工作
实验实训
专业设置
您当前的位置 :
烟台幼儿师范高等专科学校
>>
学前教育一系
>>
专业设置
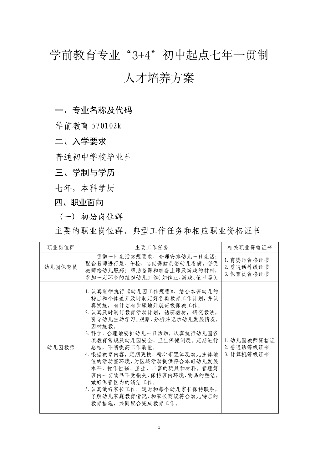
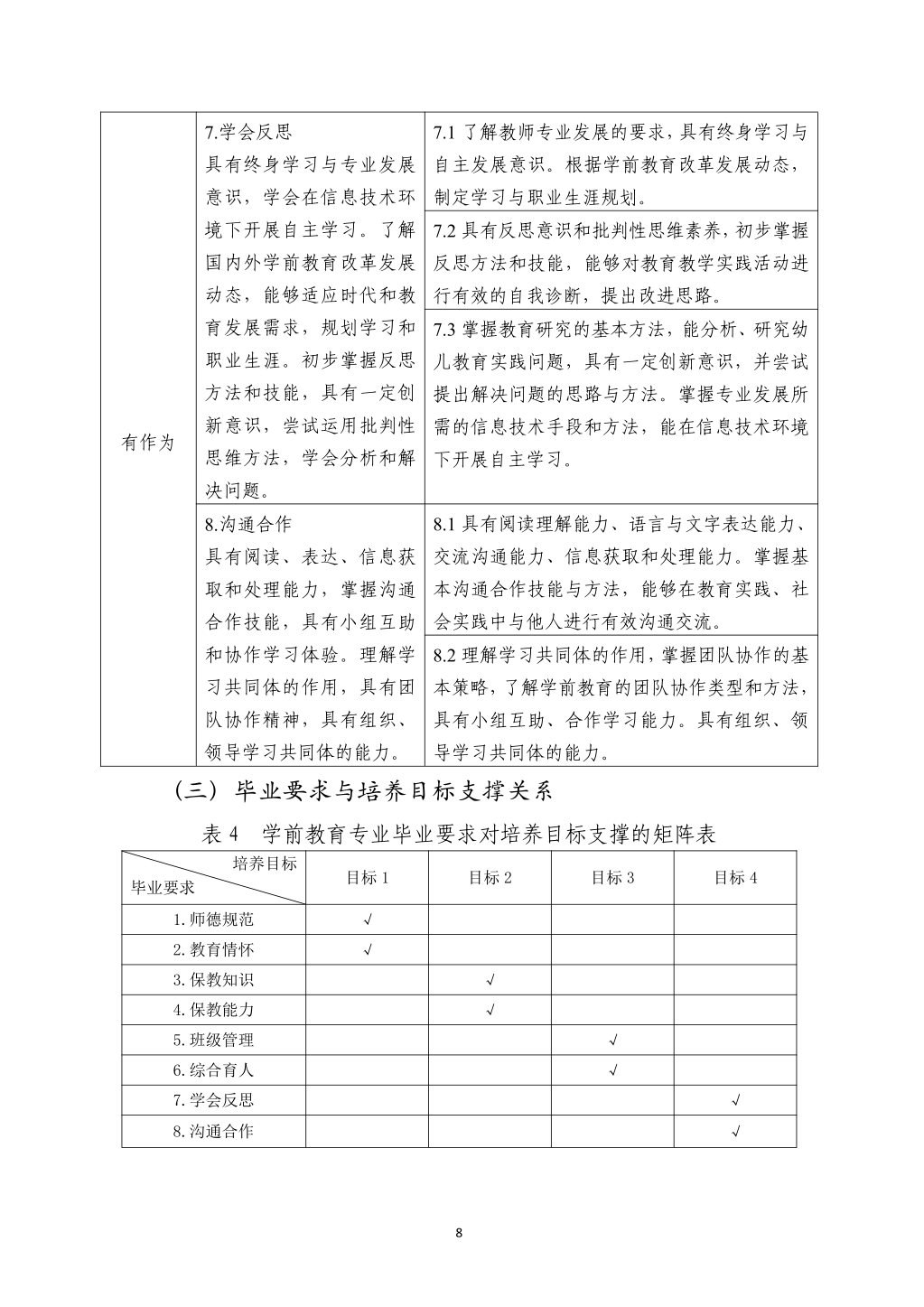
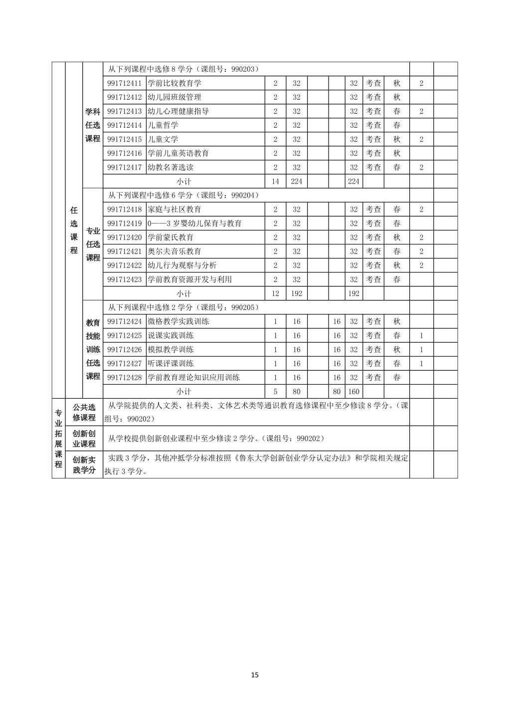
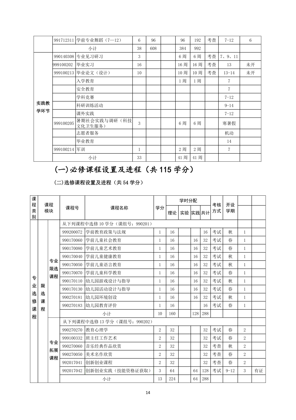
学前教育专业“3+4”初中起点七年一贯制 人才培养方案
A
+
|
A
-
|
分享
学前教育专业“3+4”初中起点七年一贯制人才培养方案.docx(165.5KB)
来源:学前教育一系